ArgosLib.lvlib:DrawCircle.vi


Connector Pane

ArgosLib.lvlib:DrawCircle.vi


Front Panel

ArgosLib.lvlib:DrawCircle.vi


Controls and Indicators

cdbl

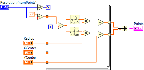
Radius

cdbl

XCenter

cdbl

YCenter

cu32

Resolution (numPoints)

icclst

Points

Block Diagram

ArgosLib.lvlib:DrawCircle.vi


List of SubVIs and Express VIs with Configuration Information


VI Revision History

"ArgosLib.lvlib:DrawCircle.vi History"

Current Revision: 5


Position in Hierarchy

ArgosLib.lvlib:DrawCircle.vi


Iconified Cluster Constants