

|
|
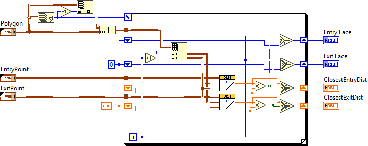
EntryPoint |
|
|
X (in) |
|
|
Y (in) |
|
|
ExitPoint |
|
|
X (in) |
|
|
Y (in) |
|
|
Polygon |
|
|
2DPoint |
|
|
X (in) |
|
|
Y (in) |
|
|
Entry Face |
|
|
Exit Face |
|
|
ClosestEntryDist |
|
|
ClosestExitDist |

"ArgosLib.lvlib:FindLinePolygonIntersectionFaces.vi History"
Current Revision: 9
