

|
|
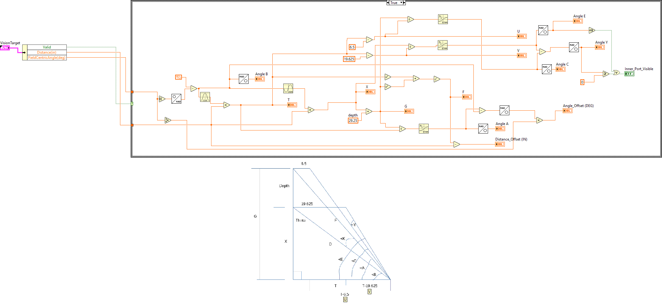
VisionTarget |
|
|
Valid |
|
|
Distance(in) |
|
|
Angle(deg) |
|
|
FieldCentricAngle(deg) |
|
|
Raw_TY |
|
|
Pipeline_Latency (ms) |
|
|
T |
|
|
Angle B |
|
|
X |
|
|
G |
|
|
Angle A |
|
|
Angle_Offset (DEG) |
|
|
F |
|
|
Distance_Offset (IN) |
|
|
Inner_Port_Visible |
|
|
Angle C |
|
|
Angle Y |
|
|
Angle E |
|
|
V |
|
|
U |


"Inner_Port_Offset.vi History"
Current Revision: 9
