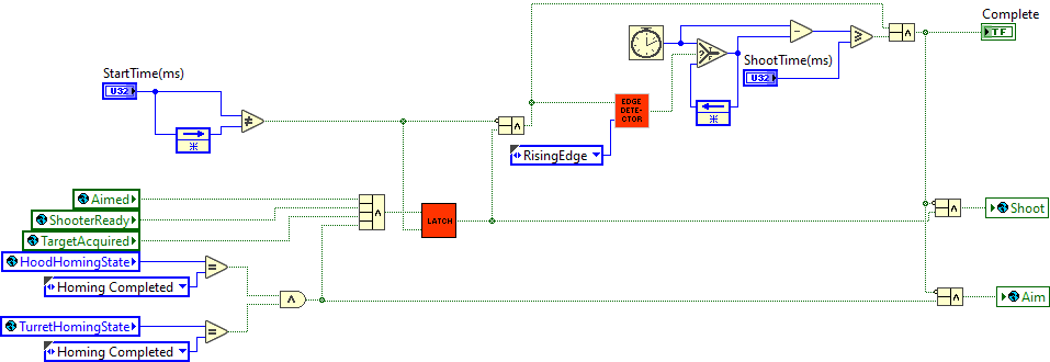
AutoShootTime.vi
Connector Pane

Front Panel

Controls and Indicators
|

|
StartTime(ms) |
|

|
ShootTime(ms) |
|

|
Complete |
Block Diagram

List of SubVIs and Express VIs with Configuration Information
VI Revision History
"AutoShootTime.vi History"
Current Revision: 14
Position in Hierarchy

Iconified Cluster Constants