ArgosLib.lvlib:DrawCircle.vi
Connector Pane

Front Panel

Controls and Indicators
|

|
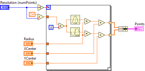
Radius |
|

|
XCenter |
|

|
YCenter |
|

|
Resolution (numPoints) |
|

|
Points |
Block Diagram

List of SubVIs and Express VIs with Configuration Information
VI Revision History
"ArgosLib.lvlib:DrawCircle.vi History"
Current Revision: 5
Position in Hierarchy

Iconified Cluster Constants