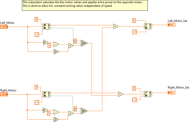
ArgosLib.lvlib:Saturation_Powers.vi
Connector Pane

Front Panel

Controls and Indicators
|

|
Left_Motor |
|

|
Right_Motor |
|

|
Left_Motor_Sat |
|

|
Right_Motor_Sat |
Block Diagram

List of SubVIs and Express VIs with Configuration Information
VI Revision History
"ArgosLib.lvlib:Saturation_Powers.vi History"
Current Revision: 4
Position in Hierarchy

Iconified Cluster Constants