ArgosLib.lvlib:JoystickRumblePatternControl.vi
Connector Pane

Front Panel

Controls and Indicators
|

|
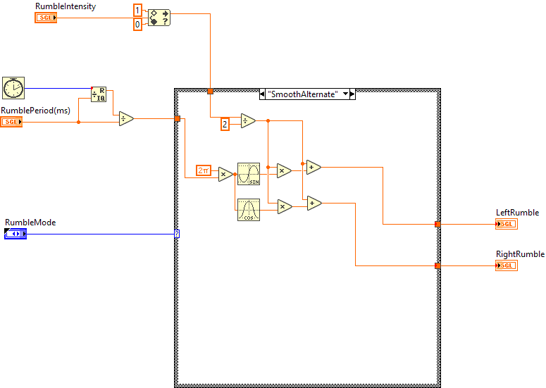
RumbleMode |
|

|
RumblePeriod(ms) |
|

|
RumbleIntensity |
|

|
LeftRumble |
|

|
RightRumble |
Block Diagram






List of SubVIs and Express VIs with Configuration Information
VI Revision History
"ArgosLib.lvlib:JoystickRumblePatternControl.vi History"
Current Revision: 7
Position in Hierarchy

Iconified Cluster Constants