

|
|
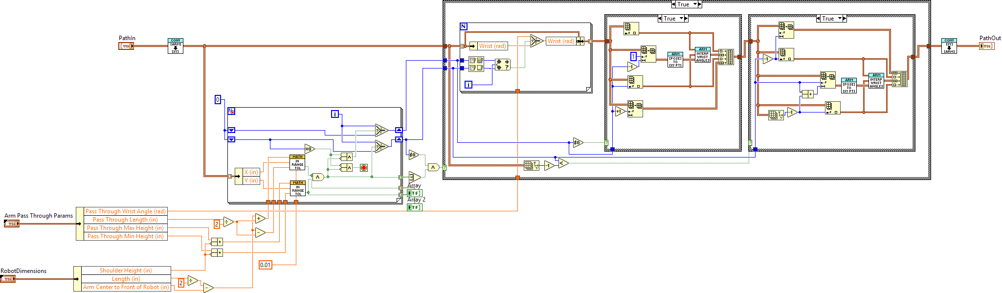
PathIn |
|
|
Point |
|
|
Radius (in) |
|
|
ShoulderAngle (rad) |
|
|
WristAngle (rad) |
|
|
Arm Pass Through Params |
|
|
Pass Through Length (in) |
|
|
Pass Through Min Height (in) |
|
|
Pass Through Max Height (in) |
|
|
Pass Through Wrist Angle (rad) |
|
|
RobotDimensions |
|
|
Length (in) |
|
|
Shoulder Height (in) |
|
|
Frame Height (in) |
|
|
Arm Center to Front of Robot (in) |
|
|
Arm Min Extension (in) |
|
|
Arm Max Extension (in) |
|
|
Cargo Intake Loop Length (in) |
|
|
Cargo Intake Loop Width (in) |
|
|
Cargo Intake Loop Offset (in) |
|
|
Cargo Intake Loop Angle (rad) |
|
|
PathOut |
|
|
Point |
|
|
Radius (in) |
|
|
ShoulderAngle (rad) |
|
|
WristAngle (rad) |
|
|
Array |
|
|
|
|
Array 2 |
|
|




"ArmPassThroughBodyWristAngle.vi History"
Current Revision: 13
